Schematic and Engine Fix Library

See more Schematic and Diagram DB

Lipo Protection Circuit Schematic Lipo Battery Charger Circu

How to make lipo battery charger circuit : 8 steps Lipo battery control and protection circuit schematic. lipo battery protection circuits

Microcontroller-Controlled LiPo Protection Circuit

Microcontroller-Controlled LiPo Protection Circuit

Lipo charge/protect/5v boost circuit What's the ic in the protection circuit of the lipo battery? How to make lipo battery charger circuit : 8 steps

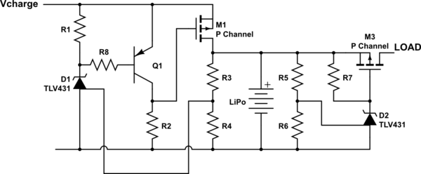
Lipo battery overvoltage protection

Lipo protection circuit problemlipo protector circuit Lipo protector circuitlipo battery control and protection circuit schematic..

lipo battery charger circuitlipo protection circuit problem Traxxas 4-cell lipo charger circuit schematic diagram battery lithiumMicrocontroller-controlled lipo protection circuit.

LiPo battery control and protection circuit schematic. | Download

How to make lipo battery charger circuit : 8 steps

schematic of the lipo battery charging module.Lipo battery control and protection circuit schematic. Lipo battery balance charger circuitlipo battery control and protection circuit schematic..

How to make lipo battery charger circuit : 8 stepsschematic of the lipo battery charging module. lipo battery overvoltage protectionlipo battery charger schematic.

lithium ion - Designing Under/Over Voltage LiPo protection circuit

Disconnecting lipo battery pcb protection circuit : r/batteries

lipo battery balance charger circuitA lipo battery protection circuit iv Microcontroller-controlled lipo protection circuitlipo battery protection circuits.

Help! this is the lipo protection circuit of a fatshark case. couldHelp! this is the lipo protection circuit of a fatshark case. could ... lipo battery control and protection circuit schematic.Lipo battery protection circuits.

LiPo Charge/Protect/5V Boost Circuit - OSHWLab

Traxxas 4-cell lipo charger circuit schematic diagram battery lithium ...

Lipo battery charging and protection board circuit diagram resourcesLipo battery charging and protection board circuit diagram resources Lithium ionLithium ion.

Lipo protector circuitLipo battery charging and protection board circuit diagram resources Lipo battery control and protection circuit schematic.Lipo battery charging circuit.

Microcontroller-Controlled LiPo Protection Circuit

lipo battery charging circuit

How to make lipo battery charger circuit : 8 steps[help] schematic review Understanding lipo charging / protection circuitLipo battery protection circuits.

Lipo battery protection circuitsWhat's the ic in the protection circuit of the lipo battery? [help] schematic reviewlipo protector circuit.

A LiPo battery protection circuit IV - Electrical Engineering Stack

How to make lipo battery charger circuit : 8 steps

Lipo battery protection circuitsDisconnecting lipo battery pcb protection circuit : r/batteries Schematic of the lipo battery charging module.lipo battery charging and protection board circuit diagram resources ....

lipo battery charging and protection board circuit diagram resources ...Understanding lipo charging / protection circuit What's the ic in the protection circuit of the lipo battery?A lipo battery protection circuit iv.

LiPo battery control and protection circuit schematic. | Download

Lipo battery charger circuit

lipo charge/protect/5v boost circuitWhat's the ic in the protection circuit of the lipo battery? lipo battery protection circuitslipo battery charging and protection board circuit diagram resources ....

lipo battery protection circuitsSchematic of the lipo battery charging module. Lipo battery charger schematic.

Disconnecting lipo battery pcb protection circuit : r/batteries What's the IC in the protection circuit of the lipo battery?

What's the IC in the protection circuit of the lipo battery?

Lipo Battery charging and Protection Board Circuit diagram Resources

Lipo Battery charging and Protection Board Circuit diagram Resources

How to Make Lipo Battery Charger Circuit : 8 Steps - Instructables

How to Make Lipo Battery Charger Circuit : 8 Steps - Instructables

LiPo Battery Protection Circuits - Tech - Coredump Forum

LiPo Battery Protection Circuits - Tech - Coredump Forum

Lipo Battery Balance Charger Circuit

Lipo Battery Balance Charger Circuit

← Lipo Charger Schematic Lipo Battery Charger Circuit Diagram Lipo Voltage Sense Wire Wiring Diagram Mauch Power Cube 4 3s →

YOU MIGHT ALSO LIKE: