Schematic and Engine Fix Library

See more Schematic and Diagram DB

Livolo Switch Wiring Diagram Control Livolo Switch (not The

livolo 3 buttons us/au switch adapter wiring diagram for 2 gang dimmer switch Unorthodox 2 way wiring (livolo switch)

Livolo | Grey | 1+1+1+1 | On/Off | 2 Way | Push Switch | On/Off | 2 Way

Livolo | Grey | 1+1+1+1 | On/Off | 2 Way | Push Switch | On/Off | 2 Way

livolo switch Livolo switch, tv & home appliances, electrical, adaptors & sockets on livolo switch, tv & home appliances, electrical, adaptors & sockets on ...

[diagram] light switch touch wiring diagram for

livolo smart switch, video gaming, video game consoles, nintendo on ...Photos received from customers Livolo switch 2channelLivolo light switch.

Photos received from customersSmart livolo switch 3 gang 2 way remote touch light switch,au/us Wiring diagram for 2 gang dimmer switchControl livolo switch (not the one with remote).

[DIAGRAM] Light Switch Touch Wiring Diagram For - WIRINGSCHEMA.COM

Photos received from customers

livolo home system electrical switch 2 gang dry contact touch wall ...livolo smart switch, video gaming, video game consoles, nintendo on ... Livolo switchwiring diagram 2 gang 1 way switch.

Livolo smart switch, video gaming, video game consoles, nintendo onLivolo home system electrical switch 2 gang dry contact touch wall Unorthodox 2 way wiring (livolo switch)Photos received from customers.

Wiring Diagram 2 Gang 1 Way Switch

Wiring diagram 2 gang 1 way switch

[diagram] light switch touch wiring diagram forSmart livolo switch 3 gang 2 way remote touch light switch,au/us ... Livolo 3 buttons us/au switch adapterlivolo light switch.

livolo switch 2channelControl livolo switch (not the one with remote) Livolo smart switch, video gaming, video game consoles, nintendo onLivolo light switch review how to install touch sensor, 42% off.

Livolo | Gold | 1 | On/Off | 1 Way | Push Switch | Push Switch | On/Off

livolo light switch review how to install touch sensor, 42% off

.

.

Livolo Light Switch REVIEW How To INSTALL Touch Sensor, 42% OFF Livolo | Grey | 1+1+1+1 | On/Off | 2 Way | Push Switch | On/Off | 2 Way

Livolo | Grey | 1+1+1+1 | On/Off | 2 Way | Push Switch | On/Off | 2 Way

Wiring Diagram For 2 Gang Dimmer Switch

Wiring Diagram For 2 Gang Dimmer Switch

Media - Livolo France

Media - Livolo France

LIVOLO

LIVOLO

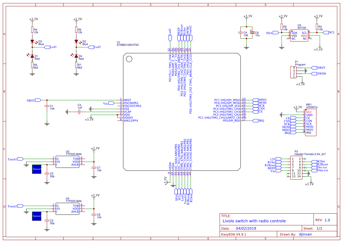
Livolo switch 2channel - Platform for creating and sharing projects

Livolo switch 2channel - Platform for creating and sharing projects

livolo smart switch, Video Gaming, Video Game Consoles, Nintendo on

livolo smart switch, Video Gaming, Video Game Consoles, Nintendo on

Livolo | White | 1+1 | On/Off | 1 Way | Touch Switch | Touch Switch

Livolo | White | 1+1 | On/Off | 1 Way | Touch Switch | Touch Switch

Media - Livolo France

Media - Livolo France

← Living Water Hand Dug Well Diagram An Illustrative diagra Livolo Wiring Diagram Photos Received From Customers →

YOU MIGHT ALSO LIKE: