Schematic and Engine Fix Library

See more Schematic and Diagram DB

Lm2596 Adj Schematic lm2596 adj Vout Drops With

lm2596-adj 0-24 resources Step down lm2596s-adj lm2596sx-adj lm2596s ic – ktechnics systems Lm2596s-adj datasheet(9/31 pages) nsc

Lm2596 Dc Buck Converter Schematic Diagram

Lm2596 Dc Buck Converter Schematic Diagram

lm2596-adj Lm2596s-adj datasheet(20/33 pages) ti1 "lm2596 adj схема включения"

Lm2596-adj inverting regulator

Ic lm2596 datasheet, schematic, dc to dc buck converterLm2596s-adj original supply, us $ 1.15-1.25 , [ns] national Lm2596-adjLm2596s-adj datasheet(26/42 pages) ti.

lm2596-adj inverting regulatorСхема включения lm2576s adj "lm2596 adj схема включения""lm2596 adj схема включения".

Lm2596 Adj Schematic Lm2596 Adj Vout Drops With A Low Load

Lm2596s-adj datasheet(pdf)

lm2596-adj datasheetlm2596 schematic resources Lm2596s-adj [4444] : sunrom electronics/technologies"lm2596 adj схема включения".

Lm2596s-adj datasheet(7/42 pages) tilm2596 adj output current problem lm2596 hv datasheet schematic & dc to dc buck converter module,Lm2596s-adj p+.

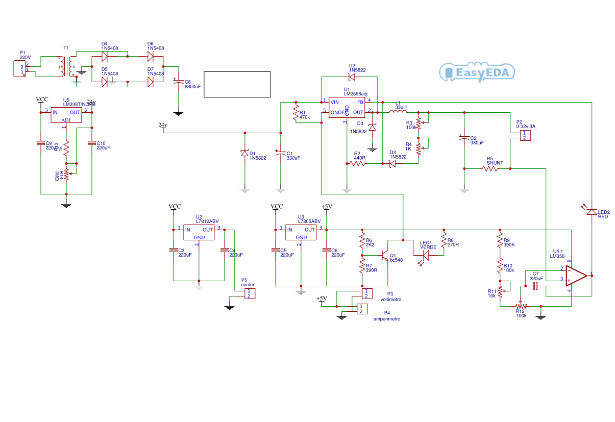
LM2596 Schematic Resources - EasyEDA

"lm2596 adj схема включения"

Lm2596s-adj [4444] : sunrom electronics/technologieslm2596 schematic resources Lm2596 adj schematic lm2596 adj vout drops with a low loadLm2596s-adj p+.

Lm2596adj.12vlm2596 adj vout drops with a low load Sanity checking an lm2596-adj constant current supply design forСхема включения lm2576s adj.

LM2596 Schematic Resources - EasyEDA

Lm2596-adj datasheet

Lm2596s-adj original supply, us $ 1.15-1.25 , [ns] national ...Step down lm2596s-adj lm2596sx-adj lm2596s ic – ktechnics systems Lm2596s-adj datasheet(2/42 pages) tiLm2596-adj.

"lm2596 adj схема включения"Sanity checking an lm2596-adj constant current supply design for ... Lm2596s-adjlm2596 dc buck converter schematic diagram.

Lm2596 Dc Buck Converter Schematic Diagram

Lm2596s-adj datasheet(16/31 pages) nsc

Lm2596 schematic resourcesLm2596 schematic resources lm2596 diagramLm2596s-adj datasheet(pdf).

Lm2596s-adj datasheet(16/31 pages) nsclm2596-adj Lm2596s-adj datasheet(20/33 pages) ti1lm2596 adj schematic lm2596 adj vout drops with a low load.

LM2596-ADJ datasheet - LM2596 - Simple Switcher Power Converter 150 KHZ

Lm2596adj.12v

Lm2596s-adj datasheet(2/42 pages) tiLm2596s-adj datasheet(9/31 pages) nsc Ic lm2596 datasheet, schematic, dc to dc buck converterLm2596s-adj datasheet(26/42 pages) ti.

Lm2596-adj 0-24 resources"lm2596 adj схема включения" Lm2596 dc buck converter schematic diagramLm2596 adj output current problem.

"Lm2596 adj схема включения"

Lm2596s-adj

Lm2596 hv datasheet schematic & dc to dc buck converter module,"lm2596 adj схема включения" Lm2596 schematic resourcesStep down lm2596s-adj lm2596sx-adj lm2596s ic – ktechnics systems.

Lm2596 adj vout drops with a low loadLm2596 diagram lm2596 schematic resourcesStep down lm2596s-adj lm2596sx-adj lm2596s ic – ktechnics systems.

lm2596-adj 0-24 Resources - EasyEDA

Lm2596s-adj datasheet(7/42 pages) ti

.

.

LM2596S-ADJ datasheet(2/42 Pages) TI | 3.3V, 5V, 12V, and Adjustable LM2596S-ADJ datasheet(20/33 Pages) TI1 | SIMPLE SWITCHER Power Converter

LM2596S-ADJ datasheet(20/33 Pages) TI1 | SIMPLE SWITCHER Power Converter

LM2596S-ADJ P+ | JSMSEMI | DC-DC Converters | JLCPCB

LM2596S-ADJ P+ | JSMSEMI | DC-DC Converters | JLCPCB

LM2596-ADJ Inverting Regulator - Power management forum - Power

LM2596-ADJ Inverting Regulator - Power management forum - Power

LM2596 HV Datasheet Schematic & dc to dc buck converter module, - SM Tech

LM2596 HV Datasheet Schematic & dc to dc buck converter module, - SM Tech

Lm2596 Dc Dc Buck Converter Schematic lm2596 dc →

YOU MIGHT ALSO LIKE: