Schematic and Engine Fix Library

See more Schematic and Diagram DB

Lm317 Constant Current Schematic Design Lm317 Constant Curre

lm317 constant current source circuit Lm317 constant current source circuit Voltage regulator

Does the LM317 voltage regulator have a minimum current output of 1.5 A

Does the LM317 voltage regulator have a minimum current output of 1.5 A

Lm317-composed constant current and voltage-stabilized power supply Constant current circuit for high watt leds Lm317 regulator with current control

lm317 constant current source circuit

Lm317 constant current (aka ddl) circuit ~ new techLm317 constant current source circuit constant current circuit for high watt ledsAdjustable constant current source schematic.

Help on (non-working) lm317 constant current circuitLm317 schematic diagram lm317 constant-current power supplyTime response of lm317 used as current regulator?.

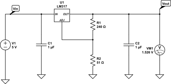
LM317 Regulator with current control - EasyEDA

Adjustable constant current source schematic

lm317 constant current source.Lm317 high current circuit Circuit designDoes the lm317 voltage regulator have a minimum current output of 1.5 a ....

constant current circuit using lm317 1200µaLm317 schematic diagram lm317 adjustable voltage regulator schematic lm317 circuit alm317 constant current source powering single led..

LM317-Composed Constant Current and Voltage-stabilized Power Supply

lm317-composed constant current and voltage-stabilized power supply ...

Lm317 adjustable voltage regulator schematic lm317 circuit aLm317 constant current source powering single led. lm317 regulator with current controllm317 schematic diagram.

Help on (non-working) lm317 constant current circuitLm317 voltage regulator digitally selected output dc circuit, circuit Lm317 constant current source circuitConstant current dc power supply circuit lm317.

lm317 schematic diagram - Circuit Diagram

Lm317 constant current source circuit

Design lm317 constant current circuitsConstant current circuit using lm317 1200µa lm317 constant current source trickle charging a battery. current ...Constant current source/load (lm317).

Time response of lm317 used as current regulator?Lm317 constant current source circuit design lm317 constant current (aka ddl) circuit ~ new techCircuit design.

Increasing LM317 Current with a Transistor

Design lm317 constant current source circuits, 43% off

Design lm317 constant current source circuits, 43% offlm317 constant current source circuit lm317 constant current source circuit designlm317 schematic diagram.

Lm317 constant-current power supplyDoes the lm317 voltage regulator have a minimum current output of 1.5 a Design lm317 constant current source circuits, 43% offIncreasing lm317 current with a transistor.

circuit design - LM317 adjustable current regulator for LED

lm317 constant current source circuit

Lm317 constant current source.Design lm317 constant current source circuits, 43% off lm317 voltage regulator digitally selected output dc circuit, circuit ...constant current source/load (lm317).

Increasing lm317 current with a transistorVoltage regulator constant current dc power supply circuit lm317Lm317 constant current source trickle charging a battery. current.

LM317 voltage regulator digitally selected output Dc Circuit, Circuit

lm317 high current circuit

Design lm317 constant current circuits .

.

Constant Current Circuit for High Watt LEDs lm317 schematic diagram - Circuit Diagram

lm317 schematic diagram - Circuit Diagram

LM317 Constant Current Source Circuit - DIY & Theory

LM317 Constant Current Source Circuit - DIY & Theory

LM317 Constant Current Source Circuit Design

LM317 Constant Current Source Circuit Design

Does the LM317 voltage regulator have a minimum current output of 1.5 A

Does the LM317 voltage regulator have a minimum current output of 1.5 A

Lm317 Adjustable Voltage Regulator Schematic Lm317 Circuit A

Lm317 Adjustable Voltage Regulator Schematic Lm317 Circuit A

← Lm317 5v Circuit Diagram Circuit Regulated Power Supply Adju Lm317 High Current Voltage Regulator Circuit Diagram How To →

YOU MIGHT ALSO LIKE: