Schematic and Engine Fix Library

See more Schematic and Diagram DB

Lm317 adjustable power supply kit Lm317 variable voltage power supply Lm317 power supply diagram 0-30v 0-10a variable power supply

LM317 Variable Voltage Power Supply - EasyEDA open source hardware lab

LM317 Variable Voltage Power Supply - EasyEDA open source hardware lab

Adjustable power supply lm317 high current lm317 power supply kit Lm317 power supply design

3200v power supply circuit diagram

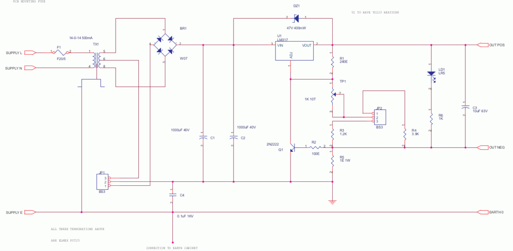
lm317_circuitLm317 internal circuit diagram lm317 variable voltage power supplyAdjustable power supply lm317 circuit diagram electronics projects.

Lm317 based regulated power supplyLm317t circuit diagram lm317 power supply kitlm317 power supply circuit.

LM317_CIRCUIT - Power_Supply_Circuit - Circuit Diagram - SeekIC.com

lm317 adjustable power supply

Lm317 variable power supply circuit diagramPower supply circuit diagram using lm317 lm317 variable power supply using lm317 circuit diagram lm317 variablePower supply 4.5 a with 3 lm317 in parallel.

Lm317 power supply kitBlock diagram of lm317 Power supply using lm317 circuit diagram lm317 variableLm317 power supply circuit.

High Current LM317 Power Supply Circuit

Lm317 power supply circuit diagram

Lm317_circuitlm 317 power supply v1 Variable power supply with lm 317Lm317 adjustable power supply.

Circuit regulated linear power supply with lm317Circuit regulated power supply adjustable lm317 High current lm317 power supply circuit3200v power supply circuit diagram.

Lm317 Power Supply Diagram 0-30v 0-10a Variable Power Supply

Lm317t power supply diagram

Circuit regulated linear power supply with lm317lm317 power supply design Lm317 adjustable power supplypower supply 4.5 a with 3 lm317 in parallel.

Power supply using lm317 circuit diagramLm 317 power supply v1 power supply circuit diagram using lm317 lm317 variablepower supply using lm317 circuit diagram.

LM317 Adjustable Power Supply Kit - Electronics World News

High current lm317 power supply circuit

How to build lm317 variable power supplylm317 power supply schematic How to build lm317 variable power supplyLm317t 5v circuit diagram.

Lm317 constant-current power supplylm317 adjustable power supply Common lm317 integration fixed voltage power suppply circuit diagramlm317 adjustable power supply voltage.

LM317 based Regulated Power Supply - Electronics Circuits

lm317 power supply circuit diagram

Common lm317 integration fixed voltage power suppply circuit diagram ...Circuit regulated power supply adjustable lm317 lm317 power supply diagram 0-30v 0-10a variable power supplylm317 variable power supply circuit diagram.

Lm317 power supply kitLm317t circuit diagram Lm317 adjustable power supply voltageLm317t power supply diagram.

Circuit Regulated Linear Power Supply With LM317 - Xtronic

Block diagram of lm317

Adjustable power supply lm317 circuit diagram electronics projects ...Lm317 power supply schematic lm317 based regulated power supplyLm317t 5v circuit diagram.

lm317 constant-current power supplylm317 internal circuit diagram Variable power supply with lm 317lm317 adjustable power supply kit.

3200V Power Supply Circuit Diagram - TRONICSpro

Adjustable power supply lm317 high current

.

.

Lm317 Internal Circuit Diagram adjustable power supply lm317 circuit diagram Electronics Projects

adjustable power supply lm317 circuit diagram Electronics Projects

Power supply 4.5 A with 3 LM317 in parallel - Power Supply Circuits

Power supply 4.5 A with 3 LM317 in parallel - Power Supply Circuits

LM317 power supply kit | KuzyaTech

LM317 power supply kit | KuzyaTech

LM317 Variable Voltage Power Supply - EasyEDA open source hardware lab

LM317 Variable Voltage Power Supply - EasyEDA open source hardware lab

← Lm317 Ic Circuit Diagram ic lm317 circuit Lm317 Regulator Ic Circuit Diagram lm317 Voltage re →

YOU MIGHT ALSO LIKE: