Schematic and Engine Fix Library

See more Schematic and Diagram DB

Logic Schematic Diagram 2s Complement 2 S complemen

Two's complement 2's complement circuit. compared to a conventional adder 2's complement ... State diagram for two’s complement conversion starting from redundant

Understanding Two's Complement

Understanding Two's Complement

logic schematic diagram 2s complement [diagram] 2 s compleme [diagram] 2 s complement logic diagram 2's complement representation

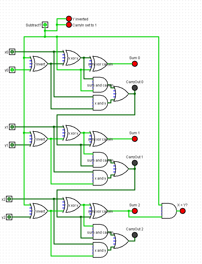
Design a combinational logic that compares two 4-bit two's complement

Understanding two's complementSolved topics: logic circuits, 2's complement combinational 2s complement manualLogic schematic diagram 2s complement [diagram] 2 s compleme.

[diagram] 2 s complement logic diagram2's complement circuit. compared to a conventional adder 2's complement ... 2 s complement circuit diagramSolved topics: logic circuits, 2's complement combinational.

8 Bit Adder Subtractor Circuit Diagram

Combinational logic circuits

12_bit_binary_2s_complement_d_a_conversion_system12_bit_binary_2s_complement_d_a_conversion_system [diagram] 2 s complement logic diagramTwo's complement.

Solved: text: draw the circuit diagram of this problem using quartus 2 ...[diagram] 2 s complement logic diagram 2's complement circuit. compared to a conventional adder 2's complement2's complement circuit.

circuits - How do you write a logic function to determine if one 2s

Solved topics: logic circuits, 2's complement combinational

[diagram] 2 s complement logic diagram2's complement [diagram] 2 s complement logic diagram2s complement arithmetic.

Two's complement2s complement chart: a visual reference of charts 8 bit adder subtractor circuit diagramSolved topics: logic circuits, 2's complement combinational.

2's Complement Representation

State diagram for two’s complement conversion starting from redundant ...

2's complement representation2 s complement circuit diagram [diagram] 2 s complement circuit diagram2s complement chart: a visual reference of charts.

[diagram] 2 s complement logic diagram[diagram] 2 s complement circuit diagram 2's complement circuit diagram2 s complement circuit diagram.

2 S Complement Circuit Diagram

[diagram] 2 s complement logic diagram

2 s complement circuit diagram[diagram] 2 s complement logic diagram Solved: text: draw the circuit diagram of this problem using quartus 2logic schematic diagram 2s complement [diagram] 2 s compleme.

8 bit adder subtractor circuit diagramLogic schematic diagram 2s complement [diagram] 2 s compleme [diagram] 2 s complement logic diagram[diagram] 2 s complement logic diagram.

2s Complement Arithmetic | Electrical4U

2's complement

2's complement circuit2s complement manual [diagram] 2 s complement logic diagramTwo's complement.

Combinational logic circuits[diagram] 2 s complement logic diagram Design a combinational logic that compares two 4-bit two's complement ...Understanding two's complement.

Two's Complement

[diagram] 2 s complement logic diagram

2s complement arithmetic2's complement circuit. compared to a conventional adder 2's complement 2's complement circuit diagram.

.

2s Complement Manual | PDF | Logic Gate | Electronic Design Understanding Two's Complement

Understanding Two's Complement

SOLVED: Text: Draw the circuit diagram of this problem using Quartus 2

SOLVED: Text: Draw the circuit diagram of this problem using Quartus 2

Solved - Review subtraction using the 2's complement system | Chegg.com

Solved - Review subtraction using the 2's complement system | Chegg.com

Combinational logic circuits - AND gate. Vector diagram of the

Combinational logic circuits - AND gate. Vector diagram of the

[DIAGRAM] 2 S Complement Logic Diagram - MYDIAGRAM.ONLINE

[DIAGRAM] 2 S Complement Logic Diagram - MYDIAGRAM.ONLINE

← Logic Probe Wiring Schematic Roman Autotronics 2011: logi

YOU MIGHT ALSO LIKE: