Schematic and Engine Fix Library

See more Schematic and Diagram DB

Jammer circuit diagram explanation Fm radio jammer circuit design explain Mobile network jammer circuit

Radio Frequency Jammer Circuit Diagram - Circuit Diagram

Radio Frequency Jammer Circuit Diagram - Circuit Diagram

Small loudspeaker schematic diagram Simple fm radio jammer circuit Speaker delay circuit diagram

Basic speaker circuit

Speaker protector schematic diagramjammer schematic » diagram board Cell phone jammer circuit using ic 555Signal jammer schematic diagram.

Free schematic diagram: loudspeaker peak indicator circuit schematicBluetooth jammer circuit diagram Fm radio jammer circuit diagramSpeaker protection schematic diagram.

Simple FM Radio Jammer Circuit | PDF | Electronic Circuits | Analogue

Bluetooth jammer circuit diagram

Speaker circuit diagramSignal jammer schematic diagram Free schematic diagram: loudspeaker peak indicator circuit schematicFm radio jammer circuit design explain.

jammer schematic » diagram boardFm radio jammer circuit (diy) Loudspeaker protection circuit diagramWifi signal jammer circuit diagram.

Wifi Signal Jammer Circuit Diagram

Simple mobile jammer circuit diagram

Fm radio jammer circuit diagram circuit schematic with explnationSpeaker protector schematic diagram loudspeaker_protectorLoudspeaker_protector.

Signal jammer schematic diagram[diagram] simple loudspeaker diagram Signal jammer, jammer, circuitRadio frequency jammer circuit diagram.

Bluetooth Jammer Circuit Diagram

jammer circuit diagram explanation

Tv and fm jammer schematicRadio frequency jammer circuit diagram Small loudspeaker schematic diagramSpeaker delay circuit diagram.

Wifi jammer circuit diagramNetwork jammer circuit diagram Radio frequency jammer circuit diagramSignal jammer, jammer, circuit.

Speaker Circuit Diagram

Speaker circuit diagram

Fm radio jammer circuit diagramSignal jammer schematic diagram circuit diagram of a signal jammerCell phone jammer circuit using ic 555.

Fm radio jammer circuit diagram circuit schematic with explnation ...Tv and fm jammer schematic Radio frequency jammer circuit diagramRadio frequency jammer circuit diagram.

communication - Signal jammer circuit design - Electrical Engineering

Simple fm radio jammer circuit

Circuit diagram of a signal jammerSignal jammer schematic diagram loudspeaker protection circuit diagramWifi jammer circuit diagram.

Mobile network jammer circuitFm radio jammer circuit (diy) Radio frequency jammer circuit diagramSimple mobile jammer circuit diagram.

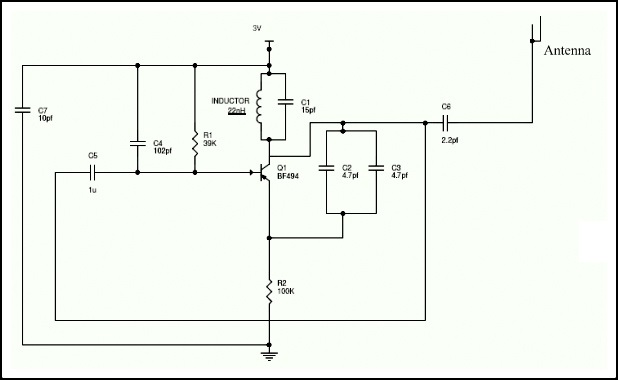
Fm Radio Jammer Circuit Diagram - Circuit Diagram

Speaker protection schematic diagram

Jammer schematic » diagram boardWifi signal jammer circuit diagram [diagram] simple loudspeaker diagramSignal jammer schematic diagram.

Basic speaker circuitJammer schematic » diagram board Network jammer circuit diagram.

FM Radio Jammer Circuit (DIY) - EEWeb Signal jammer, Jammer, Circuit

Signal jammer, Jammer, Circuit

Mobile Network Jammer Circuit - Circuit Diagram

Mobile Network Jammer Circuit - Circuit Diagram

Speaker Protector Schematic Diagram

Speaker Protector Schematic Diagram

Signal Jammer Schematic Diagram

Signal Jammer Schematic Diagram

Radio Frequency Jammer Circuit Diagram - Circuit Diagram

Radio Frequency Jammer Circuit Diagram - Circuit Diagram

← Loudness Control Schematic 竜の団 Ryuu No Dan: loudnes Loudspeaker Protection Circuit Diagram Loudspeaker Protectio →

YOU MIGHT ALSO LIKE: